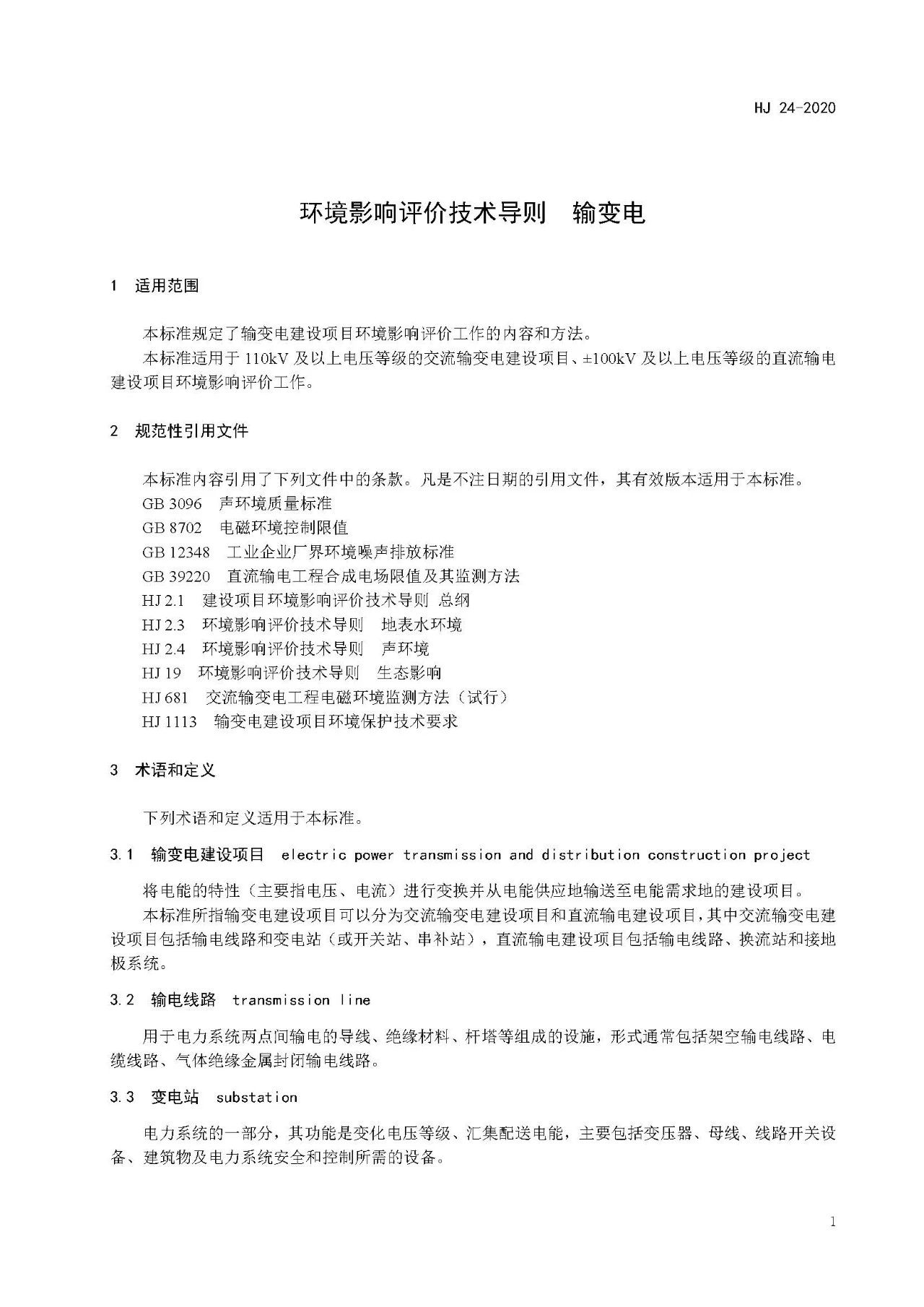
生態環境部剛剛發布4項環評技術導則、竣工驗收技術規范及監測方法,3月1日實施

關于發布《5G移動通信基站電磁輻射環境監測方法(試行)》等四項國家環境保護標準的公告
為貫徹《中華人民共和國環境保護法》《中華人民共和國環境影響評價法》《建設項目環境保護管理條例》,保護環境,防治電磁輻射環境污染,現批準《5G移動通信基站電磁輻射環境監測方法(試行)》等四項標準為國家環境保護標準,并予公布?!?/span>
標準名稱、編號如下。
一、《5G移動通信基站電磁輻射環境監測方法(試行)》(HJ 1151-2020)
二、《環境影響評價技術導則 輸變電》(HJ 24-2020)
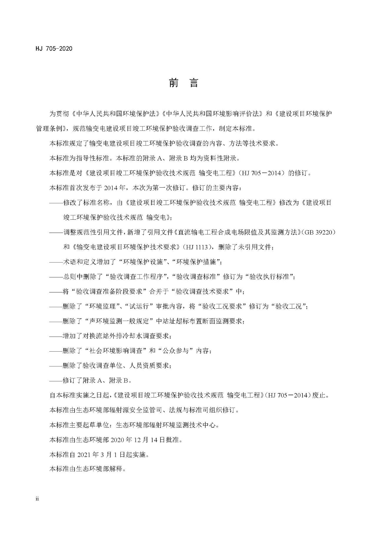
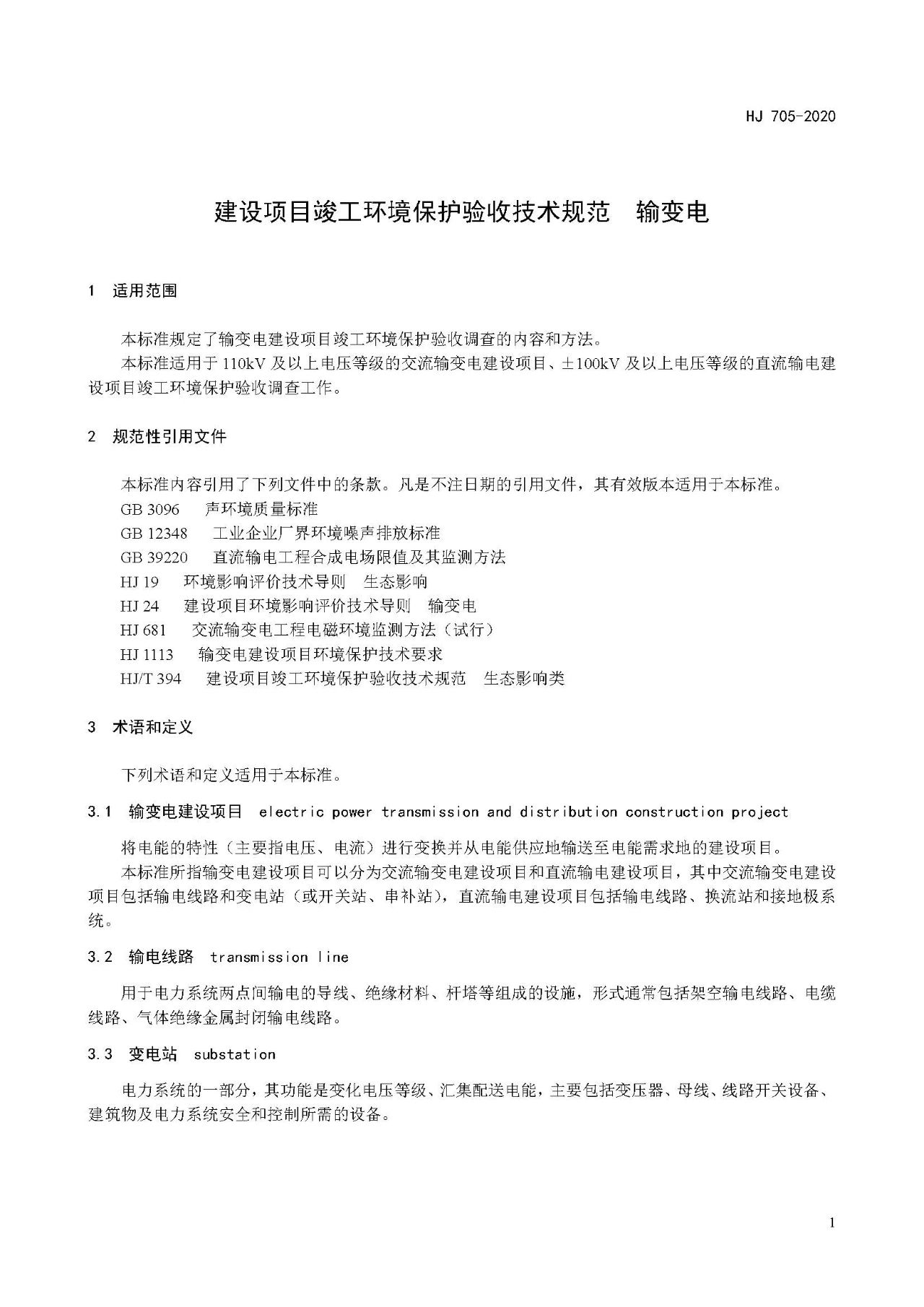
三、《建設項目竣工環境保護驗收技術規范 輸變電》(HJ 705-2020)
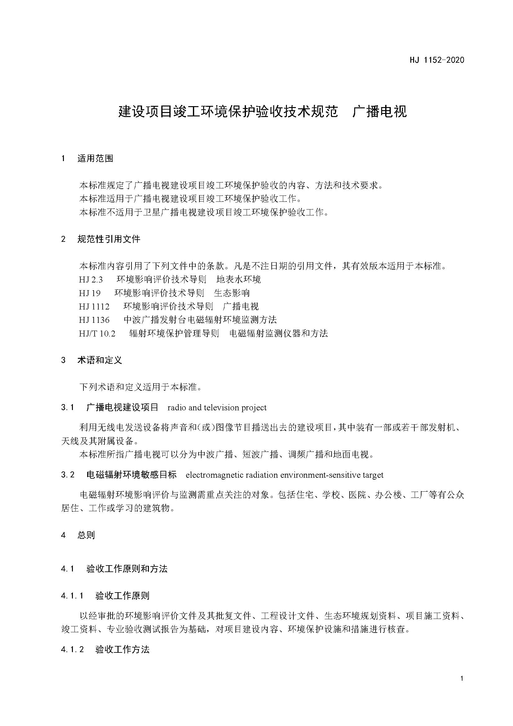
四、《建設項目竣工環境保護驗收技術規范 廣播電視》(HJ 1152-2020)
以上標準自2021年3月1日起實施,由中國環境出版集團有限公司出版,標準內容可在生態環境部網站(http://www.mee.gov.cn)查詢(環評云助手APP收錄中)。
自上述標準實施之日起,《環境影響評價技術導則 輸變電工程》(HJ 24-2014)、《建設項目竣工環境保護驗收技術規范 輸變電工程》(HJ 705-2014)廢止。
特此公告。
















